新春佳节将至,返乡团圆、探亲访友的人流日益增多,城乡间犬、猫等宠物接触频次大幅增加,犬猫致伤及狂犬病暴露风险随之攀升。狂犬病是致死率近100%的急性人兽共患传染病,一旦发病无有效救治手段,提前做好犬猫致伤防范、暴露后及时规范处置是守护健康的唯一有效途径。为切实保障您和家人的春节出行与居家安全,阜阳市疾控中心特发布温馨提示,提醒广大市民增强防范意识,科学应对风险。
一、认清狂犬病危害,筑牢犬猫致伤防范意识
狂犬病由狂犬病毒引起,主要通过犬、猫等患病动物咬伤、抓伤传播,也可经动物唾液接触人体破损皮肤、黏膜引发感染。病毒潜伏期多为1-3个月,发病后会出现恐水、怕风、咽肌痉挛、进行性瘫痪等典型症状,病死率几乎100%,目前尚无有效治疗方法。
重要提醒:
1.即便自家宠物已全程接种兽用狂犬病疫苗,也不可掉以轻心,动物疫苗保护率并非100%,仍存在病毒携带和传播风险,被其致伤后仍需按规范处理;
2.流浪犬猫是狂犬病病毒的高风险携带群体,与其接触的致伤风险远高于家养宠物,需坚决避免近距离接触。
二、主动做好犬猫致伤防范,从源头降低暴露风险
春节期间接触犬猫场景增多,做好日常防范是避免致伤的关键,牢记以下要点,减少不必要的接触与伤害:
1.文明养宠,做好家养宠物管理:养宠市民需定期为犬、猫全程接种兽用狂犬病疫苗,外出遛狗必须拴绳牵领,佩戴嘴套,避免宠物追逐、咬伤路人,尤其要远离老人、儿童等弱势群体;居家做好宠物看管,防止宠物因护食、受惊等无故伤人。
2.规范自身行为,避免主动招惹:不随意逗弄、投喂陌生犬猫和流浪动物,不强行抚摸、拖拽动物,遇到犬猫表现出狂躁、嘶吼、流涎等异常状态时,立即远离,切勿靠近;野外活动时注意防范野生动物,避免与其接触。
3.加强儿童看护,做好安全教育:照看好家中儿童,告知其远离陌生犬猫,不要用手去摸、用脚去踢动物,更不要去抢夺动物的食物或玩具;教会儿童若遇到犬猫追赶,不要快速奔跑、尖叫,应缓慢后退,脱离动物视野。
4.公共场景提高警惕:在小区、公园、乡村道路等犬猫频繁出没的区域,注意观察周边环境,步行时尽量靠外侧行走,避免靠近犬猫聚集处;携带儿童外出时,尽量让孩子在视线范围内活动,防止意外接触。

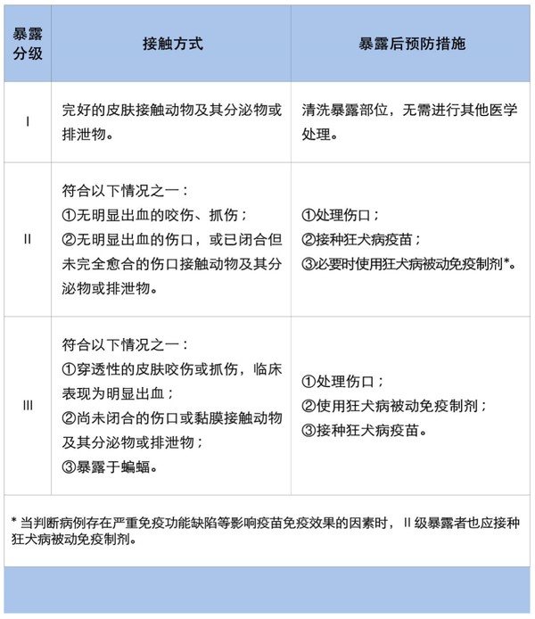
三、暴露分级与规范处置

四、暴露后紧急处置“三步法”,分秒必争保安全
若不慎被犬猫咬伤、抓伤,发生狂犬病暴露,需严格遵循“冲洗—就医—接种”三步法,把握黄金处置时间,切勿拖延:
(一)立即冲洗(黄金15分钟)
被致伤后,立刻用肥皂水(或弱碱性清洁剂)与流动清水交替冲洗伤口至少15分钟,反复挤压伤口周边,彻底清除伤口内的动物唾液、污物及残留病毒;冲洗完成后,用碘伏或75%医用酒精对伤口进行消毒,切勿对伤口进行包扎、缝合,保持伤口开放引流,防止病毒在密闭环境内繁殖。若伤口较深、较大,可在简单冲洗后用干净纱布轻压止血,立即前往医院处理。

(二)尽快就医(24小时内最佳)
伤口冲洗消毒后,无需等待,立即前往就近的狂犬病暴露处置门诊,由专业医护人员重新评估伤口、判断暴露等级,开展规范的伤口清创、消毒等专业处理,切勿自行处理深伤口、多处伤口。
(三)全程规范接种
严格遵照医护人员医嘱,完成狂犬病疫苗全程接种,切勿中途中断,常用接种程序有两种:
5针法:第0、3、7、14、28天各接种1剂;
4针法(2-1-1):第0天接种2剂,第7、21天各接种1剂。
特别注意:
1.Ⅲ级或按照Ⅲ级暴露处置的Ⅱ级暴露者需在接种疫苗的同时,在伤口周围浸润注射狂犬病免疫球蛋白或单克隆抗体,通过被动免疫快速获得抗体,强化保护效果;免疫功能低下人群需遵医嘱调整接种方案,确保免疫效果;
2.全程、规范接种狂犬病疫苗后,一般无需进行抗体检测;
3.在规范做好狂犬病暴露后预防处置的同时,还要积极做好破伤风暴露后预防处置(具体参照非新生儿破伤风诊疗规范2024年版)。
五、阜阳狂犬病暴露处置门诊服务提示
阜城及各县市均设有24小时狂犬病暴露处置门诊,春节期间所有门诊均正常接诊,可提供伤口冲洗、清创、狂犬病疫苗接种、免疫制剂注射等一站式规范处置服务。市民可关注“阜阳疾控”微信公众号,查询就近的暴露处置门诊地址、联系电话,方便紧急就医。
六、春节防护核心小贴士
防范犬猫致伤是预防狂犬病的第一道防线,做到“不招惹、严看管、早远离”,从源头减少暴露可能;
狂犬病可防不可治,一旦发生暴露,“早冲洗、早就医、早接种”是关键,全程规范处置才能最大程度降低感染风险;
文明养宠是每个养宠人的责任,主动为宠物接种疫苗、外出拴绳,既是保护他人,也是保护自己和宠物;
儿童是犬猫致伤的高发人群,家长需加强看护和安全教育,让孩子掌握基本的防伤害方法。
春节将至,平安为先。希望广大市民提高狂犬病防范和犬猫致伤防护意识,科学应对、规范处置,让每一个家庭都能度过一个平安、健康、祥和的新春佳节!
阜阳市疾控中心预防医学门诊部24h电话:18909688656。
阜阳市疾病预防控制中心
2026年2月14日
扫一扫在手机打开当前页